

授课及点评专家
戴玉强
著名男高音歌唱家,郑州大学河南音乐学院院长。北京大学歌剧研究院教授;南京师范大学博士生导师;戴你唱歌、带你网创始人。中国音乐学院、解放军艺术学院等高校客座教授;荣获中国戏剧最高奖“梅花奖”“五个一工程奖”“文华表演奖”、日本静冈国际歌剧比赛大奖等国内外奖项。近年来,戴玉强致力于推动声乐艺术及音乐教育发展工作,策划举办“中原歌剧周”,并在苏州、成都、青岛等地设立声乐艺术中心和歌剧研修班,积极推动地方音乐教育发展和歌剧人才培养。
曲学选
中国音乐学院声乐歌剧系(中国声乐艺术研究院)教授,博士研究生导师。中国大众音乐学会声乐艺术委员会常务副会长兼秘书长,中央美术学院数字美育研究中心首席专家,人民日报“美誉中国专家智库”副主任委员,教育部学位中心评审专家,中国音乐期刊网论文评议人,策划中国凌云音乐奖声乐比赛并担任评委会执行主席,担任“百千万音乐人才”培养工程发起人、副理事长。曾多次担任文华奖、金钟奖、群星奖等国家级声乐大赛评委。先后师从丁贵文、马淑明、高栋松、金铁霖、马秋华教授。
赵伟晶
内蒙古民族大学音乐学院党委副书记、院长、声乐教授、硕士生导师。 从事声乐演唱与教学研究,曾担任内蒙古艺术教育指导会委员、内蒙古美育教育指导委员会委员、第十一届全国高等艺术院校歌剧声乐展演评委等。1997年毕业于内蒙古师范大学, 师从杨海源教授。2010年取得中央民族大学少数民族艺术硕士学位。2014-2015年作为教育部国内访问学者访学于中央音乐学院,师从黑海涛教授,并在中央音乐学院成功举办个人独唱音乐会。多年来培养了大批优秀高校、中小学音乐教师,发表论文20余篇,获批校级、省部级科研项目10余项。
黄金中
男高音歌唱家、国际和平艺术家荣誉称号获得者、国家一级演员,四川师范大学音乐学院教授、硕导;四川文化艺术学院音乐专业学科带头人,巴蜀乐舞艺术研究院院长。菲律宾永恒大学讲座教授、博导,美国麦克纳利史密斯音乐学院荣誉教授。曾任西北民族大学音乐舞蹈学院院长;四川师范大学音乐学院院长。现任教育部学位中心专业学位水平评估专家,霍英东青年教师基金及青年教师奖评委,国家艺术基金评委,“五个一工程奖”、“敦煌文艺奖”评委。中国唱片总公司出版发行《西北汉子》、《情牵西部铸歌魂》、《遥远的拜年》等CD、DVD个人演唱专辑。主持完成2019年、2020年度两项国家艺术基金项目。获中国广电部“第九届全国广播新歌”国家最高政府奖•金奖;“五个一工程”奖;2023中国文艺领军人物荣誉称号。曾出访美国、意大利、德国等20余国家、地区的国际艺术节演出。被《中国音乐家辞典》和美国《世界名人大辞典》等收录。
(以上内容如有变化,请以现场为准,组委会拥有活动解释权)
“凌云音乐奖”简介
“凌云音乐奖”是由中国乐器协会主办的专业音乐赛事,由北京华夏璇音艺术传播中心承办。该奖项旨在搭建中国风格的古典与高雅音乐交流平台,发掘优秀演奏与演唱人才,尤其注重推动中国民族音乐、中国声乐作品的国际化发展。2024年,首届“凌云音乐奖”在北京举办,为西洋乐器比赛,项目包括室内乐、重奏及小提琴、中提琴、大提琴、低音提琴的独奏比赛。2025年“凌云音乐奖”在浙江金华浦江县举办,活动全面升级,在原有西洋乐器基础上,新增中国声乐作品演唱和中国民族器乐演奏两大板块,升级为以“中国作品+民族音乐”为核心的综合赛事,并纳入“万年上山·诗画浦江”国风音乐周。赛事期间,还举办了开幕式音乐会、名家公益课堂、乡村音乐会、艺术研学等,让高雅艺术走进基层。2025“凌云音乐奖”由著名男高音歌唱家戴玉强担任中国声乐作品比赛评委会主席,中国音乐家协会副主席、民族弓弦乐学会会长宋飞担任艺委会主席,评委团汇集了中央音乐学院、中国音乐学院等顶尖院校的教授与名家。
国民音教大会简介
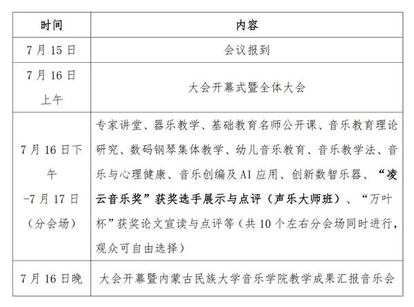
“国民音乐教育大会”由中国乐器协会、中央音乐学院联合发起,后上海国展展览公司、天津华夏未来艺术基金会、人民音乐出版社、华东师范大学、武汉音乐学院等陆续加入主办。自2018年首次举办以来,已成功举办8届(北京3、上海2、天津1、成都1、武汉1)。“2026国民音乐教育大会”将于7月16日-17日在内蒙古民族大学(内蒙古自治区通辽市)举办。每逢大会召开,都会吸引全国音乐教育行业的目光,会议期间,会汇集100多场主题论坛、大师课、音乐教育工作坊,众多国内外一流音乐教育专家在大会上进行现场交流。近千位一线音乐教师、音乐教育学者、研究生、琴行培训机构负责人现场聆听。大会内容包括幼儿音乐教育、中小学音乐教育、高校音乐教育、校外音乐教育、钢琴集体课、合唱指挥、声乐大师班、民族音乐传承、影视游戏及流行音乐、融合美育教育、艺陪机构发展、数字音乐创编、音乐疗愈、银发音乐教育、国产品牌乐器展示及品鉴、“万叶杯”优秀获奖论文宣读及点评等诸多板块。众多先进音乐教育理念、教学方法、教学设备等在大会上集中展示,是国内音乐教育行业最受关注的盛事之一。
2026国民音教大会信息
时间:2026年7月16日—17日(7月15日报到)
地点:内蒙古民族大学(内蒙古通辽市霍林河大街西536号)
主办单位:中国乐器协会、中央音乐学院、内蒙古民族大学、上海国展展览中心有限公司、人民音乐出版社、华夏未来文化艺术基金会
大会日程:
(上述内容如有变化,请以现场为准。“中国乐器协会官微”后续将发布具体内容,敬请关注。)
参会说明:
会务费:1200元/人(交通、食宿自理)
报名方式如下:
1. 微信报名(优先):
扫描下方二维码进入报名通道,填写资料缴费(公务卡可绑定微信支付进行缴费)。
2.对公转账:
户名:中国乐器协会
账号:1120 0601 0400 09790
开户行:中国农业银行北京分行南三环支行
(转账时请注明参会人员姓名、单位及联系方式)
内蒙古民族大学音乐学院简介
内蒙古民族大学位于内蒙古自治区东部,坐落在西辽河文明核心区、被誉为“科尔沁草原明珠”的通辽市,这里自然风景秀美、历史底蕴深厚,享有蒙古族民歌之乡、乌力格尔之乡、安代艺术之乡等美誉。内蒙古民族大学是内蒙古自治区重点建设高校、内蒙古自治区人民政府和国家民族事务委员会共建高校。以民族教育为特色,依托多学科协调发展的教学科研体系,持续为服务民族团结进步和地区经济社会发展培养了大批高素质人才。
内蒙古民族大学音乐学院是内蒙古地区音乐舞蹈艺术人才培养与艺术研究的重要基地。学院溯源于1994年开设的音乐教育专业(专科),至今已走过三十余载。历经发展,学院在办学规模、硬件条件、培养层次与教育质量等方面均取得了长足进步,稳步走在自治区同类院校前列。学院目前开设音乐学、音乐表演和舞蹈学三个本科专业,并拥有教育硕士(学科教学·音乐)和音乐硕士(声乐、作曲、音乐教育)两个硕士点。下设音乐教育系、音乐表演系以及声乐、键盘、音乐理论与音乐教育、舞蹈、音乐美育、器乐6个教研室,并设有乌兰牧骑实践中心、乐器制作实验室等机构。学院办学以传承弘扬内蒙古音乐文化为特色,重点建设马头琴、长调、呼麦、四胡等方向,构建了教学、科研、创作与实践一体化的培养体系。学院拥有“内蒙古红色音乐文化传播基地”和“中华优秀传统文化传承基地”两个省部级平台,以及那顺科尔沁民歌教育传承基地、科尔沁音乐文化研究中心等教学科研机构。“马头琴专业技巧”课程被评为自治区级一流课程。